میکسر صوتی چیست؟ مدار ترکیب کننده صدا Audio Mixer

یک میکسر صوتی یک مدار برای ترکیب دو یا چند سیگنال آنالوگ است به طوری که آن ها با یکدیگر تداخل نداشته و باعث بارگیری سیگنال های منبع نشوند. آن ها بیشتر برای ترکیب کردن سیگنال های میکروفون و سایر منابع موسیقی مانند استودیو های ضبط و… استفاده می شوند.
یک میکسر در سطح حرفه ای ممکن است ده ها کانال و تنظیمات برای هر کانال داشته باشد، از جمله تنظیمات pre-gain (پیش بهره)، PFL، کنترل های صوتی چهار باند و سطح میکسر. همچنین دارای عواملی مانند reverb، اکولایزر گرافیکی، کنترل سیستم مانیتور و تقویت کننده های خروجی است. اما برای این مقاله، ما قصد داریم چیز های دیگری را بررسی کنیم.
مدار های میکسر
ایده اصلی در پشت میکسر این است: ورودی های مختلف به یک نقطه مشترک وارد می شوند، این ها با یکدیگر جمع شده و سپس توسط gain تقویت کننده جمع کننده چند برابر می شوند. در زیر چندین طرح ورودی که در اینترنت مشاهده می کنید نشان داده شده است. اما ما در ادامه طراحی خود را خواهیم داشت.
مدار سمت چپ بسته به تنظیمات لغزنده دارای امپدانس ورودی متفاوتی خواهد بود و مدار سمت راست هنگامی که لغزنده در پایین قرار دارد باعث تغییر سطح در کانال های مجاور می شود. مدار در سمت راست این مزیت را دارد که با سطوح ورودی زیاد سر و کار دارد.

طراحی ما
برای این آموزش، ما میکسر با طراحی خود را خواهیم ساخت. میکسر ما دو قسمت خواهد داشت: یک پیش تقویت کننده ورودی در هر کانال و یک تقویت کننده جمع کننده خروجی.
نمونه های زیادی از میکسر وجود دارد، مانند آن ترکیبی که در قسمت جلویی میکسر قرار دارد. من نمی توانم کاملاً با آن موافق باشم زیرا همیشه باید با سیگنال های قوی سرو کار داشت. می خواهم امپدانس ورودی ارائه شده به هر ورودی ثابت بوده و تابعی از تنظیمات gain نباشد.
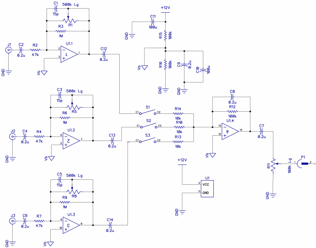
بنابراین در اینجا، امپدانس ورودی 47k خواهد بود تا با بیشتر منابع صوتی و میکروفون ها مطابقت داشته باشد. سه کانال استریو وجود خواهد داشت. میکسر با یک منبع تغذیه باتری 9-12 ولتی کار خواهد کرد (این محدودیت شدیدی در دامنه فضای سیگنال تحمیل می کند).
من از LM324 معمولی استفاده کردم. LM324 برای کار با یک منبع تغذیه طراحی شده است و دارای چهار op-amp جداگانه است. یک 1M به طور موازی با لغزنده های سطح R3 ،R6، و R9 است. هدف از این کار حفظ یک ولتاژ بایاس ثابت DC بر روی op-amp و جلوگیری از نویز لغزنده است. خازن های C1 ،C3 و C5 پاسخ فرکانسی بالا را به 20 کیلوهرتز تنظیم کرده، در حالی که خازن های ورودی C24 و C6 پاسخ فرکانسی پایین را به 20 هرتز تنظیم می کنند. کلید های S1 ،S2 و S3 کانال ها را خاموش می کنند. R15 و R16 خط انتقال برق را به نصف تقسیم کرده و ولتاژ بایاس 6 ولت را برای تمام ورودی های غیر معکوس فراهم می کنند. R11 کنترل ولوم اصلی صدا است. توجه داشته باشید که همه پتانسیومتر ها باید از نوع LOG (مخروط صوتی) باشند.

مدار بالا برای یک میکسر سه کاناله با ولوم اصلی است. برای ساختن این یک میکسر استریو، کافیست آن را برای کانال دیگر کپی کنید. آن ها می توانند باتری یکسانی داشته باشند.
ترکیب کننده صدا چطور کار میکند؟
U1.1 تا U1.3 پیش تقویت کننده های ورودی هستند. وظیفه آنها تهیه یک امپدانس ورودی مناسب برای میکروفون ها است و این توسط R2 ، R4 و R7 در 47k تنظیم شده است که برای مدارهای با امپدانس بالا و Hi-Fi استاندارد می باشند.. R1 gain تقویت کننده ورودی را تنظیم می کند و R3 فقط برای جلوگیری از ایجاد نویز می باشد زیرا پتانسیومتر متفاوت است. این پتانسیومتر سطح واقعی هر ورودی را تنظیم می کند زیرا به تقویت کننده جمع کننده ارائه می شود.
C1 برای جلوگیری از مشکلات RF و نوسانات نامفهوم ، roll-off با فرکانس بالا را فراهم می کند. پس از این پیش تقویت، کلید های S1، S2 ،S3 به ما امکان می دهند تا هر بخشی را بی صدا کنیم. R14 ،R10 و R13 قسمت واقعی میکسر هستند زیرا پین 13 از U1.4 یک زمین مجازی است که باعث می شود ولتاژ مجازی در این نقطه حاصل جمع هر سه ورودی باشد. این به دلیل نسبت R12 به هر یک از مقاومت های ورودی 10 بار توسط U1.4 تقویت می شود. R11 سطح نهایی را تنظیم می کند زیرا به PA یا تقویت کننده ارسال می شود.
Gain تقویت کننده جمع کننده به صورت A = R12 / R14 یا 10X بیان می شود و خروجی ورودی های ترکیبی به این صورت است:
Vout = – (A * V1 + A * V2 + A * V3)
این را می توان به صورت -A (V1 + V2 + v3) ساده کرد، بنابراین تقویت کننده جمع کننده نامیده می شود.
توجه داشته باشید که در آنجا علامت منفی وجود دارد زیرا op-amp در حالت معکوس خود کار می کند.








