موقتا برای پشتیبانی (دوره ها) از طریق پیام رسان آیگپ یا تلگرام با آیدی @irenxdotir در ارتباط باشید.

آموزش الکترونیکپروژه الکترونیک

مدار کلید خاموش روشن با 555 (قطع و وصل با دکمه فشاری)

مدار سوئیچ ON-OFF با استفاده از آی سی 555 ساده، مفید و آسان است. مدار کلید خاموش و روشن با 555 برای مکان هایی که نیاز به فعال و غیرفعال کردن (وصل و قطع) وسیله الکتریکی یا الکترونیکی است، کاربردهای زیادی دارد. این مدار پیچیده نیست و به راحتی میتوانید آن را در خانه اجرا کنید.

در این مطلب یک مدار با 2 دکمه و یک مدار با 1 دکمه قرار داده شده است.

مدار کلید روشن و خاموش با IC 555

این مدار قطع و وصل با دکمه فشاری از تایمر معروف 555 استفاده می کند. تایمر یک رله را از طریق یک ترانزیستور دوقطبی فعال می کند تا دستگاهی را که می خواهیم کنترل کنیم روشن یا خاموش کند.

فعال سازی دستی از طریق دو دکمه فشاری انجام می شود. سوئیچ 1 (SW1) برای وصل کردن و سوئیچ 2 (SW2) برای قطع کردن دستگاه استفاده می شود.

مدار کلید روشن و خاموش با IC 555

نکته: مدار در محدوده 5 تا 15 ولت به خوبی کار می کند. می توانید از یک باتری 9 ولتی استفاده کنید، بنابراین یک مدار قابل حمل دارید.

نحوه کار مدار

وصل کردن (روشن کردن): هنگامی که دکمه 1 (SW1) فشرده میشود، ولتاژ پایه 2 تایمر 555 از 12 ولت به 0 ولت تغییر می کند و 555 را فعال می کند. در نتیجه خروجی تایمر یعنی پایه 3 دارای ولتاژ 12 میشود. 12 ولت، در خروجی آی سی 555، رله را از طریق ترانزیستور Q1 فعال می کند.

قطع کردن (خاموش کردن): برای غیرفعال کردن رله (و غیرفعال کردن دستگاهی که می خواهیم کنترل کنیم) کلید 2 (SW2) فشار داده می شود. هنگامی که کلید 2 فشار داده می شود، ولتاژ روی پایه 6 تایمر 555 به طور موقت به 12 ولت تغییر می کند. در نتیجه خروجی 555 (پایه 3) ولتاژ 0 خواهد داشت. در ادامه ترانزیستور در ناحیه قطع خود قرار می گیرد و رله غیرفعال می شود.

در تصاویر زیر طرح PCB پیشنهادی برای مدار روشن و خاموش با آیسی 555 را مشاهده میکنید:

مدار PCB قطع و وصل با دکمه فشاری

لیست قطعات مورد نیاز

  • 2 عدد مقاومت 3.3M برای (R1, R2)
  • مقاومت 10K برای (R3)
  • مقاومت 1K برای (R4)
  • خازن 10nF برای (C1)
  • ترانزیستور 2N2222 NPN یا مشابه (Q1)
  • دیود یکسو کننده 1N4148 یا مشابه (D1)
  • LED قرمز (D2)
  • تایمر 555 (IC1)
  • رله (ولتاژ یکسان با منبع تغذیه) (RL1)
  • 2 عدد دکمه فشاری برای (SW1، SW2)
قطعات مورد نیاز را از فروشگاه قطعات آیرنکس تهیه کنید.

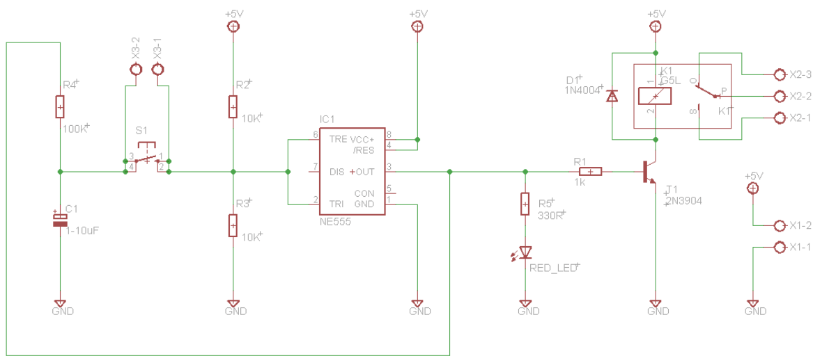
مدار قطع و وصل با دکمه فشاری (مدار جایگزین)

این مدار برای قطع و وصل با دکمه فشاری تهیه شده است. با فشردن یک دکمه، دستگاه روشن میشود و با فشردن دوباره، دستگاه خاموش میشود. به این ترتیب، می‌توانید برق دستگاه مورد نظر خود را با استفاده از یک دکمه فشاری کنترل کنید. مدار با یک تایمر 555 ساخته شده است. مدار از +5 ولت تغذیه می شود و کانکتورهایی برای اتصال دستگاه کنترل وجود دارد.

مدار قطع و وصل با دکمه فشاری

شماتیک این مدار در بالا قابل مشاهده است. با فشار دادن دکمه S1، مدار وضعیت یک رله را تغییر می دهد. عملکرد این مدار ساده است. پایه های 6 و 2 تایمر 555 در ولتاژ نصف هستند. هنگامی که پایه خروجی 3 در حالت HIGH است، خازن C1 شارژ می شود و زمانی که در حالت Low است خازن تخلیه می شود. هنگامی که دکمه فشار داده می شود ولتاژ خازن روی پایه 6 و 2 ظاهر می شود و پایه خروجی 3 وضعیت و همچنین ولتاژ خازن تغییر می کند.

بنابراین وقتی خروجی HIGH باشد خازن +5 ولت دارد. وقتی دکمه را فشار می دهیم LOW می شود و خازن 0 ولت می شود، وقتی دکمه را دوباره فشار می دهیم خروجی دوباره HIGH می رود. هنگامی که خروجی HIGH است ترانزیستور T1 رسانای جریان الکتریکی است و رله فعال میشود. دیود D1 برای محافظت از ترانزیستور در برابر ولتاژ برگشتی که هنگام خاموش شدن رله ایجاد می شود استفاده می شود.

مدار در حالت خاموش:

مدار قطع و وصل با دکمه فشاری در حالت خاموش

اگر در مورد این مطلب سوالی دارید در قسمت نظرات بپرسید

مدار در حالت روشن:

مدار قطع و وصل با دکمه فشاری در حالت روشن

تصویر PCB مدار:

PCB مدار روشن و خاموش با IC 555

4.2 (10 نفر)

برای دریافت مطالب جدید کانال تلگرام یا پیج اینستاگرام ما را دنبال کنید.

محمد رحیمی

محمد رحیمی هستم. سعی میکنم در آیرنکس مطالب مفید قرار بدهم. سوالات مربوط به این مطلب را در قسمت نظرات همین مطلب اعلام کنید. سعی میکنم در اسرع وقت به نظرات شما پاسخ بدهم.

17 نظر

  1. سلام خسته نباشید، ببخشید مداری هست که با فشار دادن هر بار کلید فشاری یک ال ای دی روشن شود تا ۸ ال ای دی

    1. سلام عزیز
      بله هست در انجمن اعلام کنید آنجا راهنمایی میشوید.

  2. سلام مدار دوم میتواند با 12 ولت کار کند یا حتما 5 ولت فقط باید باشد

    1. سلام عزیز
      بستگی به مدل دقیق قطعاتی که استفاده میکنید دارد بررسی کنید ایا همه انها 12 ولت تحمل دارند یا خیر.

  3. با سلام. بجای کلید فشاری میتونیم از کلید ممبران هم استفاده کنیم؟

  4. سلام
    بنده یک مدار میخوام با برق ۲۴ ولت کارکنه دارای دو خروجی مثبت باشه که هرکدام به صورت نوبتی یک ثانیه یک ثانیه عمل کند
    ممکنه راهنمایی کنید

    1. سلام من یک مدار قطع و وصل سریع حد اقل ۴۰بار در دقیقه مشابه همان مدار 555 آیا میتوانم از فروشگاهی تهیه کنم
      باید بتواند بوبین رله ۲۴ولت و ۴۸ولت مستقیم ، را قطع و وصل کند و یک مدار مشابه همین نیز میخواهم برای بوبین رله ۲۲۰ولت پاسخ سوالات من چه زمانی دریافت خواهم کرد

  5. سلام ممنون از سایتتون
    مداری می خواستم که جهت چرخش موتور رو با یک بار فشار دادن میکرو سوئیچ تغییر بده
    یعنی مثلاً موتور به سمت راست داره می چرخه و وقتی میکرو سوئیچ رو یه لحظه میزنم و رها می کنم موتور به سمت چپ بچرخه
    موتور هم 12 ولت 2 آمپر هست
    ممنون میشم کمکم کنید چند وقته دنبال این مدار می گردم ولی جایی پیدا نکردم

  6. سلام استاد
    ببخشید اندازه برد مدار چاپی pcb می خواستم.
    خیلی ممنون

  7. سلام مهندس جان من مدارتون رو برای ی کاری بستم و جواب گرفتم
    تشکر میکنم از لطف و زحمتت
    راه جبران نبود ولی فاتحه خوندم برای رفتگانتون.
    موفق و سربلند باشید.

    1. سلام عزیز
      خواهش میکنم، خوشحالم که آیرنکس برای شما مفید بوده

  8. سلام مدار دو یا سه کاناله با چه ایسی راه اندازی میشه کلید خاموش رله ها مشترک باشه

  9. با سلام این مدار با 5 ولت پاور کامپیوتر کار نمیکند اما با شارژر موبایل عالیست

  10. سلام،روز بخیر
    اگه بخوایم که بعد از ۳ثانیه فشردن sw ارتباط با ولتاژ ورودی برقرار و دوباره بعد از ۳ ثانیه فشردن ارتباط قطع شه، باید مدار رو چطوری طراحی کنیم؟

دیدگاهتان را بنویسید

نشانی ایمیل شما منتشر نخواهد شد. بخش‌های موردنیاز علامت‌گذاری شده‌اند *