ساخت پاورمتر یا توان سنج با ESP32 (آموزش جامع)

همه ما ولت متر، آمپرمتر و وات متر را میشناسیم. این سه دستگاه، ساده ترین ابزار موردنیاز برای اندازه گیری مقادیر مختلف در مدارها یا پروژه های الکترونیک هستند. اندازه گیری ولتاژ و جریان به کمک یک مولتی متر میتواند برای شروع خوب باشد، اما یکی از بزرگترین مشکلاتی که حین تست یک مدار با آن مواجه میشویم، محاسبه بازده است. پس امروز برای حل این چالش، با استفاده از آردوینو و ESP32 یک پاورمتر با قابلیت اندازه گیری ولتاژ و جریان ورودی و ولتاژ و جریان خروجی میسازیم. از آنجایی که این پاورمتر میتواند در آن واحد توان ورودی و خروجی را محاسبه کند، محاسبه بازده برای ما کار راحتی خواهد بود. در گذشته، پروژه “وات متر با آردوینو” که اتفاقا بسیار به مطلب امروز شباهت دارد را ساخته ایم. در این پروژه اما برای محاسبه بازده، توان ورودی و خروجی را اندازه میگیریم.
با ساخت این پروژه، میتوانیم قابلیت های چهار ابزار اندازه گیری را در یک دستگاه ادغام کرده و به جای خرید چهار دستگاه، از یک دستگاه استفاده کنیم.
ساختن دیجیتالمتر نه تنها هزینه ها را کاهش میدهد، بلکه دست شما را برای توسعه های آینده باز میگذارد. از آنجایی که در ساخت این پروژه از ESP32 استفاده میکنیم، میتوانیم با استفاده از قابلیت اتصال آن به وایفای، این پروژه را به یک پروژه اینترنت اشیا بدل کرده و داده خود را روی وب قرار دهیم. هرچند که این موضوع را در مطالب آینده بررسی خواهیم کرد.
حال که به تمام اصول اولیه اشاره کردیم، وقت آن است که سراغ پروژه خود برویم.
لطفا درنظر داشته باشید که این پاورمتر برای مدارهای DC طراحی شده است. اگر به دنبال اندازه گیری جریان و ولتاژ AC برای محاسبه بازده هستید، میتوانید به مطلب “کنتور انرژی برق مبتنی بر اینترنت اشیا” و “کنتور پیش پرداخت انرژی مبتنی بر اینترنت اشیا” مراجعه کنید.
قطعات لازم برای ساخت پاورمتر با ESP32
تصویر زیر، قطعات لازم برای ساخت مدار را نشان میدهد. این پروژه با قطعات بسیارعمومی و دردسترس ساخته میشود. انتظار میرود که شما نیز بتوانید آن ها را در فروشگاه سرگرمی محله خود بیابید.

من قطعات موردنیاز و تعداد هر کدام را برایتان لیست کرده ام. اگر قصد دارید خودتان این مدار را بسازید، به شدت توصیه میکنم که تمام قطعات را مطابق لیست زیر تهیه کنید.
- بورد ESP32- 1 عدد
- نمایشگر اولد با رزولوشن 64*128-1 عدد
- ماژول سنسور جریان ACS712-20A -2 عدد
- سوکت آداپتور دی سی- 1 عدد
- خازن 100 میکروفارادی-2 عدد
- خازن عدسی 104 یا 100 نانوفارادی-2 عدد
- خازن عدسی 102 یا 1 نانوفارادی-2 عدد
- مقاومت 10 کیلویی با تلورانس 1%- 4 عدد
- مقاومت 68 کیلویی با تلورانس 1%- 2 عدد
- مقاومت 6.8 کیلویی با تلورانس 1%- 2 عدد
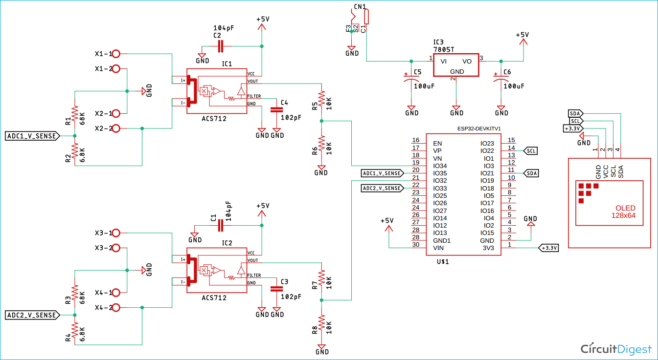
مدار اتصال پاورمتر با آردوینو و ESP32
شماتیک پاورمتر ساخته شده با آردوینو و ESP32 در تصویر زیر نشان داده شده است. ساخت این مدار بسیار آسان است. همچنین در ساخت این مدار از قطعات عمومی و دردسترس استفاده شده است.

عملکرد این مدار بسیار آسان است. میخواهیم در این پروژه، جریان و ولتاژ را اندازه بگیریم، اما با یک روش منحصربه فرد. ما جریان و ولتاژ خروجی و جریان و ولتاژ ورودی را برای محاسبه توان ورودی و خروجی اندازه میگریم. سپس با توان ورودی و خروجی، بازده مدار را محاسبه میکنیم. این دستگاه در بعضی از پروژه ها بسیار کاربردی و مفید است. برای مثال میتوانیم این دستگاه را در مبدل DC به DC که اندازه گیری توان امری اجباری است، به کار بگیریم. نحوه عملکرد این مدار در قسمت های پایین تر توضیح داده شده است.
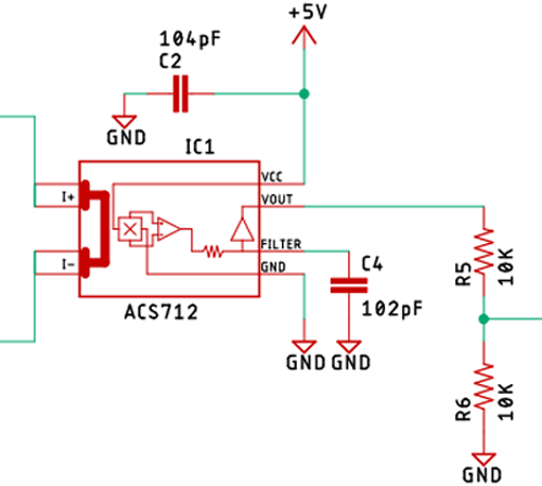
تراشه سنسور جریان ACS712

همانگونه که میتوانید در تصویر بالا مشاهده کنید، برای اندازه گیری جریان از تراشه سنسور جریان ACS712 استفاده خواهیم کرد. این ماژول در اندازه گیری جریان از اثر هال بهره میگیرد که در نوع خود سنسور جالبی است. شما میتوانید انواع مختلف این سنسور را در بازار بیابید. (5 آمپری، 20 آمپری و 30 آمپری)
ما در این پروژه از نوع 20 آمپری این سنسور استفاده میکنیم که به شکل ACS712-20 برچسب گذاری میشود.
براساس دیتاشیت ACS712، بهتر است برای عملکرد روان تر، از این سنسور در محدوده ولتاژ 4.5 تا 5.5 ولت استفاده کنیم.
ما در این پروژه از ESP32 به عنوان میکروکنترلر استفاده میکنیم که تنها تا ولتاژ 3.3 ولت را تحمل میکند، پس نیاز است که در مدار خود از یک تقسیم کننده ولتاژ نیز استفاده کنیم. برای ساخت این تقسیم کننده ولتاژ، دو مقاومت 10 کیلویی را برای کاهش ولتاژ خروجی تراشه ACS712 به کار میبریم. هنگامی که هیچ جریانی از تراشه نمیگذرد، تقسیم کننده ولتاژ، خروجی آن را تا 2.5 ولت کاهش میدهد و هنگامی که مقداری جریان از آن عبور میکند، ولتاژ خروجی را متناسب با جریان عبوری کاهش یا افزایش میدهد.
ما از دو تراشه ACS712 برای اندازه گیری جریان و ولتاژ خروجی استفاده میکنیم. درگذشته نیز از این سنسور در ساخت پروژه های مختلف استفاده کردیم که در صورت تمایل میتوانید آن ها را نیز مطالعه کنید.
- کنتور انرژی برق مبتنی برIoT با استفاده از آردوینو و ماژول وایفای ESP8266
- مدار آمپرمتر دیجیتال با استفاده از میکروکنترلر PIC و سنسور ACS712
در این پروژه ها عملکرد سنسور ACS712 را به طور کامل بررسی کرده ایم. اگر مایلید بیشتر درباره این سنسور بدانید، حتما این مقالات را مطالعه کنید.
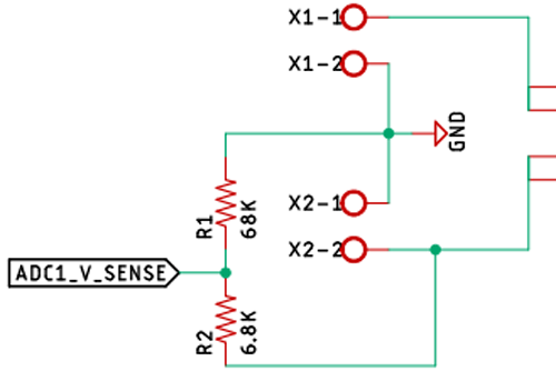
تقسیم کننده ولتاژ

برای اندازه گیری ولتاژ ورودی و خروجی از دو تقسیم کننده در دو سمت ورودی و خروجی مدار استفاده میکنیم. ماکزیمم ولتاژ قابل اندازه گیری برای این مدار 35 ولت است. اما این مقدار میتواند به آسانی و با تغییر مقاومت های به کار رفته در تقسیم کننده ولتاژ، تغییر کند.
رگولاتور ولتاژ

از یک رگولاتور ولتاژ معمولی به نام LM7805 برای تغذیه ESP32، نمایشگر اولد و تراشه ACS712 استفاده شده است. ما مدار را مستقیما تغذیه کرده و از خازن های کوپلاژ استفاده نمیکنیم، اما خازن های 100 میکروفارادی را برای پایداری تراشه در دو سمت ورودی و خروجی به کار میبریم.
تراشه ESP32 و نمایشگر اولد

از ESP32 به عنوان پروسسور اصلی در این پروژه استفاده شده است. این تراشه مسئول خواندن داده سنسورها، انجام محاسبات و ورودی ها و خروجی هاست. همچنین برای نمایش مقادیر، یک نمایشگر اولد با رزولوشن 64*128 را به کار بردیم.
طراحی PCB برای پاورمتر ESP32
PCB این پروژه بر روی یک بورد یک طرفه طراحی شده است. من برای طراحی PCB از نرم افزار Eagle استفاده کردم اما شما میتوانید از هر نرم افزار طراحی به انتخاب خود استفاده کنید. تصویر دو بعدی بورد طراحی شده را مشاهده میکنید.

برای اینکه اتصال قطعات به زمین مدار به درستی انجام بگیرد، از مسیر یا تریس زمین به اندازه کافی استفاده کردم. همچنین با استفاده از تریس های تغذیه 3.3 و 5 ولت مناسب، از کاهش نویز و بهبود بازده مدار اطمینان حاصل کردم.
PCB دست ساز
برای راحتی کار و همچنین تست PCB طراحی شده، در ابتدا نسخه PCB خانگی خود را ساختم که در تصویر زیر آن را مشاهده میکنید. نسخه اولیه با ایراداتی همراه بود که با استفاده از چند سیم جامپر توانستم آن ها را تصحیح کنم. اما در نسخه نهایی این مشکلات را کاملا برطرف کرده ام. شما میتوانید فایل های مربوطه را به راحتی دانلود و از آن ها استفاده کنید.

کد پاورمتر ساخته شده با آردوینو و ESP32
حال که به دید خوبی از سخت افزار مدار دست یافتیم، میتوانیم IDE آردوینو را باز کرده و کدنویسی را شروع کنیم. هدف نهایی این کد، خواندن ولتاژ آنالوگ از پایه 33 و 35 بورد ESP32 است. همچنین باید ولتاژ پایه های 32 و 34 بورد ESP32 را نیز بخوانیم. در ادامه کار از روی این مقادیر، جریان را محاسبه خواهیم کرد. پس از خواندن داده ها میتوانیم با ضرب کردن داده ولتاژ در داده جریان، توان ورودی و خروجی را محاسبه کرده و با قرار دادن آن ها در فرمول بازده، بازده مدار را محاسبه کنیم.
در پایان این مقدار را روی نمایشگر اولد نشان خواهیم داد. کد کامل این پروژه در انتهای این مطلب قرار گرفته است. این کد میتواند برای سخت افزار مورد بحث در قسمت قبلی هم استفاده شود.
در ادامه کد را به چند قطعه کد تقسیم کرده و هر قطعه را به صورت مجزا بررسی میکنیم.
از آنجایی که از نمایشگر اولد با رزولوشن 64*128 استفاده میکنیم، باید برای ارتباط با آن از کتابخانه های Adafruit_GFX و Adafruit_SSD1306 استفاده کنیم. میتوانید این دو کتابخانه را از ترمینال پیش فرض board manager آردوینو دانلود کنید. اگر در کار با board manager به مشکل برخوردید، میتوانید آن ها را از لینک های زیر و از سایت GitHub دانلود کرده و سپس آن ها را نصب کنید.
https://github.com/adafruit/Adafruit-GFX-Library
https://github.com/adafruit/Adafruit_SSD1306
مثل همیشه کد خود را با فراخوانی کتابخانه های ضروری آغاز میکنیم. سپس تمام پایه ها و متغیرهای لازم را تعریف میکنیم.
این مراحل را در قطعه کد زیر مشاهده میکنید.
#include <Wire.h> #include <Adafruit_GFX.h> #include <Adafruit_SSD1306.h> #include <math.h> #define SCREEN_WIDTH 128 // OLED display width, in pixels #define SCREEN_HEIGHT 64 // OLED display height, in pixels #define INPUT_VOLTAGE_SENSE_PIN 33 #define OUTPUT_VOLTAGE_SENSE_PIN 35 #define INPUT_CURRENT_SENSE_PIN 32 #define OUTPUT_CURRENT_SENSE_PIN 34 double R1_VOLTAGE = 68000; //68K double R2_VOLTAGE = 6800; // 6.8K double R1_Current 10000 //10K double R2_Current 22000 //22K //We have used 50 as mVperp value; please refer to the documentation for further information double mVperAmp = 50; // use 100 for 20A Module and 66 for 30A Module double ACSoffset = /*1130*/ 1136; // Declaration for an SSD1306 display connected to I2C (SDA, SCL pins) Adafruit_SSD1306 display(SCREEN_WIDTH, SCREEN_HEIGHT, &Wire, -1);
دو متغیر SCREEN_WIDTH و SCREEN_HEIGHT برای تعیین اندازه طول و عرض صفحه نمایش تعریف شده اند. در ادامه تمام پایه های لازم که به وسیله آن ها جریان و ولتاژ را اندازه میگیریم، تعریف میکنیم.
در نهایت، مقدار مقاومت هایی که در بخش سخت افزار استفاده شده اند را مشخص میکنیم. ( با مراجعه به شماتیک مدار این مقاومت ها و مقادیرشان را خواهید یافت)
اگر به این مقاومت ها دسترسی نداشته و یا مایل هستید از مقاومت های دیگری استفاده کرده و محدوده پاورمتر خود را تغییر دهید، اعمال این تغییرات بلامانع است. در کد پروژه مشکلی پیش نخواهد آمد و همچنان به درستی کار خواهد کرد.
از آنجایی که از سنسور ACS712 برای اندازه گیری جریان استفاده میکنیم، برای محاسبه جریان از روی ولتاژ به مقدار mVperAmp نیاز داریم. ما در این پروژه از ماژول ACS712 20 آمپری استفاده میکنیم که مقدار mV/A آن در دیتاشیت 100 درج شده است.
اما چون در این مدار از ESP32 و یک تقسیم کننده ولتاژ نیز استفاده میکنیم، باید مقدار 100 را نصف کرده و در فرمول ها از عدد 50 استفاده کنیم. در واقع به دلیل وجود این المان هاست که مقدار mVperAmp در کد 50 مقداردهی شده است.
ACSoffset آف ستی است که برای محاسبه جریان از روی ولتاژ به آن نیاز داریم. به دلیل تغذیه تراشه های ACS712 با ولتاژ 5 ولت، ولتاژ آفست 2.5 ولت است. اما در نظر داشته باشید که به دلیل استفاده از یک تقسیم کننده ولتاژ این ولتاژ به 1.25 ولت افت میکند.
اگر پیشتر با مبدل آنالوگ به دیجیتال ESP32 کار کرده باشید، میدانید که به درستی کار نمیکند. درنتیجه من مجبور به استفاده از مقدار1136 شدم. اگر در کالیبراسیون به مشکل برخوردید، میتوانید این مقادیر را تغییر داده و خطای مبدل آنالوگ به دیجیتال را جبران کنید.
در نهایت این بخش از کد را با ایجاد یک شی به نام display از کلاس Adafruit_SSD1306 به پایان میرسانیم. در آرگومان های این شی، طول و عرض صفحه نمایش را تعیین و ارتباط I2C را پیکربندی کردیم. همچنین آخرین آرگومان این شی را با 1- که برای تعیین عملکرد ریست استفاده میشود، مقداردهی کردیم. اگر نمایشگر شما پایه ریست خارجی ندارد (نمایشگر من نیز این پایه خارجی را ندارد) باید مقدار آخرین آرگومان را 1- قرار دهید.
void setup() {
Serial.begin(115200);
if (!display.begin(SSD1306_SWITCHCAPVCC, 0x3C)) { // Address 0x3D for 128x64
Serial.println(F("SSD1306 allocation failed"));
for (;;);
}
display.clearDisplay();
display.setRotation(2);
display.setTextSize(1);
delay(100);
} در ادامه تابع ()setup را فراخونی میکنیم. در این بخش، ارتباط سریال را برای دیباگ کردن و اشکال زدایی برقرار میکنیم. سپس به کمک متد ()display.begin! شی display (که در بخش قبلی تعریف کردیم)، در دسترس بودن نمایشگر I2C را بررسی میکنیم.
همچنین آدرس I2C را تنظیم کرده و به کمک متد یا تابع ()clearDisplay صفحه نمایش را پاک میکنیم. همچنین نیاز است که صفحه نمایشگر را با استفاده از متد ()setRotation بچرخانیم. زیرا که طراحی PCB من دارای به هم ریختگی هایی است.
در ادامه با استفاده از تابع ()delay و با اعمال یک تاخیر 100 میلی ثانیه ای، به توابع اجازه اجرا شدن میدهیم.
پس از این تابع، باید به سراغ تابع ()loop میرفتیم. اما پیش از فراخوانی آن، لازم است درباره دوتابع ()return_voltage_value و ()return_current_value صحبت کنیم.
double return_voltage_value(int pin_no)
{
double tmp = 0;
double ADCVoltage = 0;
double inputVoltage = 0;
double avg = 0;
for (int i = 0; i < 150; i++)
{
tmp = tmp + analogRead(pin_no);
}
avg = tmp / 150;
ADCVoltage = ((avg * 3.3) / (4095)) + 0.138;
inputVoltage = ADCVoltage / (R2_VOLTAGE / (R1_VOLTAGE + R2_VOLTAGE)); // formula for calculating voltage in i.e. GND
return inputVoltage;
} تابع ()return_voltage_value برای اندازه گیری ولتاژ ورودی به مبدل آنالوگ به دیجیتال استفاده میشود. همانطور که از قطعه کد بالا مشخص است، این تابع تنها یک آرگومان pin_no را میپذیرد.
ابتدا باید چند متغیر درون این تابع تعریف کنیم. این متغیرها tmp، ADCVoltage، inputVoltage و avg هستند. متغیر tmp، در ذخیره مقدار موقت مبدل آنالوگ به دیجیتال استفاده میشود. این مقدار آنالوگ را در ابتدا با استفاده از تابع ()analogRead خوانده شده و سپس در یک حلقه for، 150 بار از آن میانگین میگیریم. داده میانگین نهایی را در متغیر avg ذخیره میکنیم. سپس ADCVoltage را با فرمول داده شده محاسبه کرده و درنهایت هم inputVoltage را محاسبه میکنیم و مقادیر را برمیگردانیم.
در قطعه کد بالا میتوانید مقدار 0.0138+ را مشاهده کنید. این مقدار برای کالیبراسیون سطح ولتاژ استفاده میشود. اگر خطایی دریافت میکنید، میتوانید تغییر این مقدار را امتحان کنید.
double return_current_value(int pin_no)
{
double tmp = 0;
double avg = 0;
double ADCVoltage = 0;
double Amps = 0;
for (int z = 0; z < 150; z++)
{
tmp = tmp + analogRead(pin_no);
}
avg = tmp / 150;
ADCVoltage = ((avg / 4095.0) * 3300); // Gets you mV
Amps = ((ADCVoltage - ACSoffset) / mVperAmp);
return Amps;
} در ادامه تابع ()return_current_value را فراخوانی میکنیم. این تابع هم مانند تابع قبلی تنها یک آرگومان pin_no را میپذیرد. در این تابع نیز چهار متغیر tmp، avg، ADCVoltage و Amps را داریم.
در ادامه با استفاده از تابع ()analogRead داده آنالوگ پایه را خوانده و از آن 150 مرتبه میانگین میگیریم. سپس از فرمول داده شده برای محاسبه ADCVoltage استفاده میکنیم. به کمک این داده جریان را محاسبه کرده و مقدار آن را برمیگردانیم.
حال که با این دو تابع آشنا شدیم، میتوانیم سراغ تابع ()loop برویم.
void loop()
{
float input_voltage = abs(return_voltage_value(INPUT_VOLTAGE_SENSE_PIN)) ;
float input_current = abs(return_current_value(INPUT_CURRENT_SENSE_PIN)) ;
float output_voltage = abs(return_voltage_value(OUTPUT_VOLTAGE_SENSE_PIN)) ;
float output_current = abs((return_current_value(OUTPUT_CURRENT_SENSE_PIN))) ;
input_current = input_current - 0.025;
Serial.print("Input Voltage: ");
Serial.print(input_voltage);
Serial.print(" | Input Current: ");
Serial.print(input_current);
Serial.print(" | Output Voltage: ");
Serial.print(output_voltage);
Serial.print(" | Output Current: ");
Serial.println(output_current);
delay(300);
display.clearDisplay();
display.setCursor(0, 0);
display.print("I/P V: ");
display.setCursor(37, 0);
display.print(input_voltage);
display.setCursor(70, 0);
display.print("V");
} تابع ()loop را با تعریف و مقداردهی چند متغیر اعشاری در هر 4 متغیر شروع میکنیم. توابع مرتبط را فراخوانی کرده و pin_no را به عنوان آرگومان تعریف میکنیم.
چون ماژول ACS712 مقادیر جریان را به صورت اعداد منفی برمیگرداند، تابع ()abs را از کتابخانه math فراخوانی میکنیم تا از اعداد قدرمطلق گرفته و مقدار مثبت را به ما برگرداند. سپس با استفاده از تابع ()Serial.print داده ها را روی سریال مانیتور به منظور اشکال زدایی و دیباگ کردن چاپ میکنیم.
در ادامه صفحه نمایشگر را پاک، کرسور را تنظیم و مقادیر را چاپ میکنیم. این کار را باید برای تمام کاراکترهای نمایش داده شده بر نمایشگر انجام دهیم.
در اینجا به انتهای تابع ()loop و کد خود میرسیم.
تست پاورمتر ساخته شده با آردوینو و ESP32

مدار بالا را برای تست کردن پاورمتر یا توان سنج خود بسته ام. در این مدار، ترانسفورماتور 30 ولت را به عنوان ورودی استفاده کرده و پاورمتر را روی بورد تست قرار داده ام. از یک بورد مبدل باک مبتنی بر LM2596 استفاده میکنم.و سه مقاومت موازی 10 اهمی را به عنوان بار به کار میبرم.

همانگونه که در تصویر بالا مشخص است، 2 مولتی متر را برای بررسی ولتاژ ورودی و خروجی به مدار وصل کرده ام.
ترانسفورماتور به طور تقریبی ولتاژ 32 ولت را تولید میکند. ولتاژ خروجی مبدل باک هم 3.95 ولت است.

در تصویر بالا، جریان های خروجی اندازه گیری شده توسط پاورمتر و مولتی متر را مشاهده میکنید. مولتی متر جریان 0.97 آمپر را نشان میدهد و اگر آن را کمی zoom کنید، 1 آمپر را نشان خواهد داد. به دلیل غیرخطی بودن ماژول ACS712، این ماژول در گزارش مقدار جریان با کمی خطا روبه روست. اما برای این پروژه کافی است. برای توضیحات بیشتر و مشاهده عملکرد مدار، میتوانید ویدیو قرار داده شده در انتهای مطلب را مشاهده کنید.
توسعه بیشتر
در ساخت این پروژه، از یک PCB دست ساز و خانگی استفاده کردیم. اما مشخص است که میتوانید این مدار را روی یک PCB با کیفیت بسازید. در این آزمایش سایز PCB به دلیل سایز قطعات، بسیار بزرگ انتخاب شده است، اما در محیط تولید میتوان با استفاده از قطعات SMD، ابعاد PCB را کاهش داد. همچنین این مدار حفاطت داخلی ندارد. در نتیجه استفاده از یک مدار حفاظت، جنبه امنیتی این مدار را بهبود میبخشد. همچنین در حین کدنویسی، به عالی نبودن مبدل آنالوگ به دیجیتال بورد ESP32 اشاره کردم. استفاده از یک مبدل آنالوگ به دیجیتال خارجی مانند ماژول ADS1115، پایداری و دقت کلی دستگاه را افزایش میدهد.
امیدوارم که این مطلب را پسندیده باشید و از آن چیزی آموخته باشید.
اگر هرگونه سوالی درباره این مطلب دارید، لطفا آن را در قسمت نظرات با ما درمیان گذاشته و یا از فروم ما برای بحث های مفصل تر استفاده کنید.
موارد موجود در فایل : سورس کامل
برای دانلود فایل ها باید حساب کاربری داشته باشید ثبت نام / ورود








