ساخت سوئیچ نوری بی سیم با سنسور LDR

سلام. آموزش ساخت سوئیچ نوری بی سیم با سنسور LDR برای کنترل وسایل خانه با آپ امپ را آماده کردیم.
مدار سوئیچ نوری وایرلس برای کنترل لامپ
تا بحال شده است که کلید را لمس کنید و احساس شوک کنید؟ به طور معمول این اتفاق نمی افتد اما ممکن است در صورت تماس فیزیکی با سوئیچ این اتفاق برای شما بیافتد. اما اگر شما سوئیچ بی سیم داشته باشید مجبور نیستید برای روشن و خاموش کردن وسایل خانه مثل تلویزیون ، لامپ و … کلید را لمس کنید. در این پروژه آپ امپ ما مدار سوئیچ بی سیم را راه اندازی میکنیم که نیازی به تماس فیزیکی ندارد.
در این پروژه آنالوگ ما میخواهیم نحوه ساخت مدار سوئیچ بی سیم با استفاده از آپ امپ LM741 و IC کانتر 4017 را به شما آموزش دهیم. در این پروژه وقتی دست خود را روی سنسور LDR میگیرید چراغ روشن میشود و هنگامی که دوباره دست خود را روی سنسور فتوسل LDR میگیرید چراغ خاموش میشود. همانطور که میدانید وقتی نور اطراف مقاومت نوری LDR زیاد شود ، مقاومت آن کاهش میابد و وقتی که نور اطراف آن کم شود ، مقاومت آن افزایش میابد. این تغییر ولتاژ توسط Op-amp LM741 حس میشود و باعث کنترل خروجی IC 4017 که از طریق ماژول رله وسایل (مثلا لامپ) متصل شده است میشود. بنابراین هر بار که LDR را با دست خود بپوشانیم ، جریان AC را قطع یا وصل می کنیم.
سنسور LDR چیست ؟
سنسور LDR ، مقاومتی است که با تغییر نور مقاومت آن تغییر میکند. این حسگر در سایز های مختلفی تولید میشود :

سنسور های LDR ، از مواد نیمه هادی ساخته شده اند تا بتوانند خاصیت حساس به نو داشته باشند. انواع مختلفی از مواد مورد استفاده وجود دارد، ولی سولفید کادمیوم محبوب ترین آن ها است. این LDR یا مقاومت نوری (عکسی) بر اساس اصل هدایت عکس کار میکنند.چیزی که این اصل میگوید این است که :
هر وقت نور به روی سطح LDR بیافتد، هدایت عنصر افزایش پیدا میکند و به عبارت دیگه ، مقاومت LDR وقتی که نور به سطح LDR برخورد میکند ، کاهش پیدا میکند، این ویژگی ماده نیمه هادی است که در سطح استفاده میشود. LDR اغلب برای تشخیص وجود نور یا اندازه گیری شدت نور استفاده میشود.
نحوه کار پروژه آنالوگ ساخت سوئیچ نوری بی سیم
در ابتدا چراغ AC در حالت ON است زیرا ما رله را به پین Q0 4017 وصل کرده ایم و Q0 به طور پیش فرض در IC 4017 زیاد خواهد بود. اکنون وقتی کسی دست خود را روی LDR بذارد یا سنسور را با چیزی بپوشاند مقاومت آن افزایش می یابد و طبق Voltage Divider Rule ولتاژ در Pin3 آپ امپ از Pin2 بیشتر می شود و همین باعث می شود که خروجی پین 6 از op-amp 741 زیاد شود.
با زیاد شدن خروجی OP-amp، پالس ساعت LOW تا HIGH را به 4017 IC می دهد، که باعث می شود خروجی PIN3 (یا Q0) از IC 4017 و خروجی Pin 2 (یا Q10) زیاد شود ، که باعث خاموش شدن نور می شود. چراغ تا حالت پالس ساعت بعدی در حالت خاموش باقی مانده است ، که با بازگرداندن دست LDR دوباره تولید می شود.
خروجی LM741 فقط تا زمانی که ما نور را روی LDR بپوشانیم زیاد باقی مانده است ، به محض اینکه دست را خارج کنیم ، خروجی پین 6 از LM741 دوباره کم می شود. اما این تاثیری در خروجی قفل شده 4017 ندارد زیرا IC 4017 تنها در هنگام دریافت پالس پایین به بالا ، خروجی خود را به پین بعدی تغییر می دهد.
اکنون وقتی دوباره دست خود را از LDR عبور دهیم ، بازده آپ آمپ بالا دوباره بالا می رود و IC 4017 دوباره یک پالس ساعت پایین به بالا دریافت می کند که Q1 را از HIGH به LOW تبدیل می کند و Q2 (پین 4) را بالا می برد. ما خروجی Q2 را به پین تنظیم مجدد 15 از IC4017 تغذیه کرده ایم که IC را مجدداً تنظیم می کند و IC را در حالت پیش فرض قرار می دهد که Q0 در آن زیاد باشد. بنابراین بار دیگر نور با Q0 بالا روشن می شود.
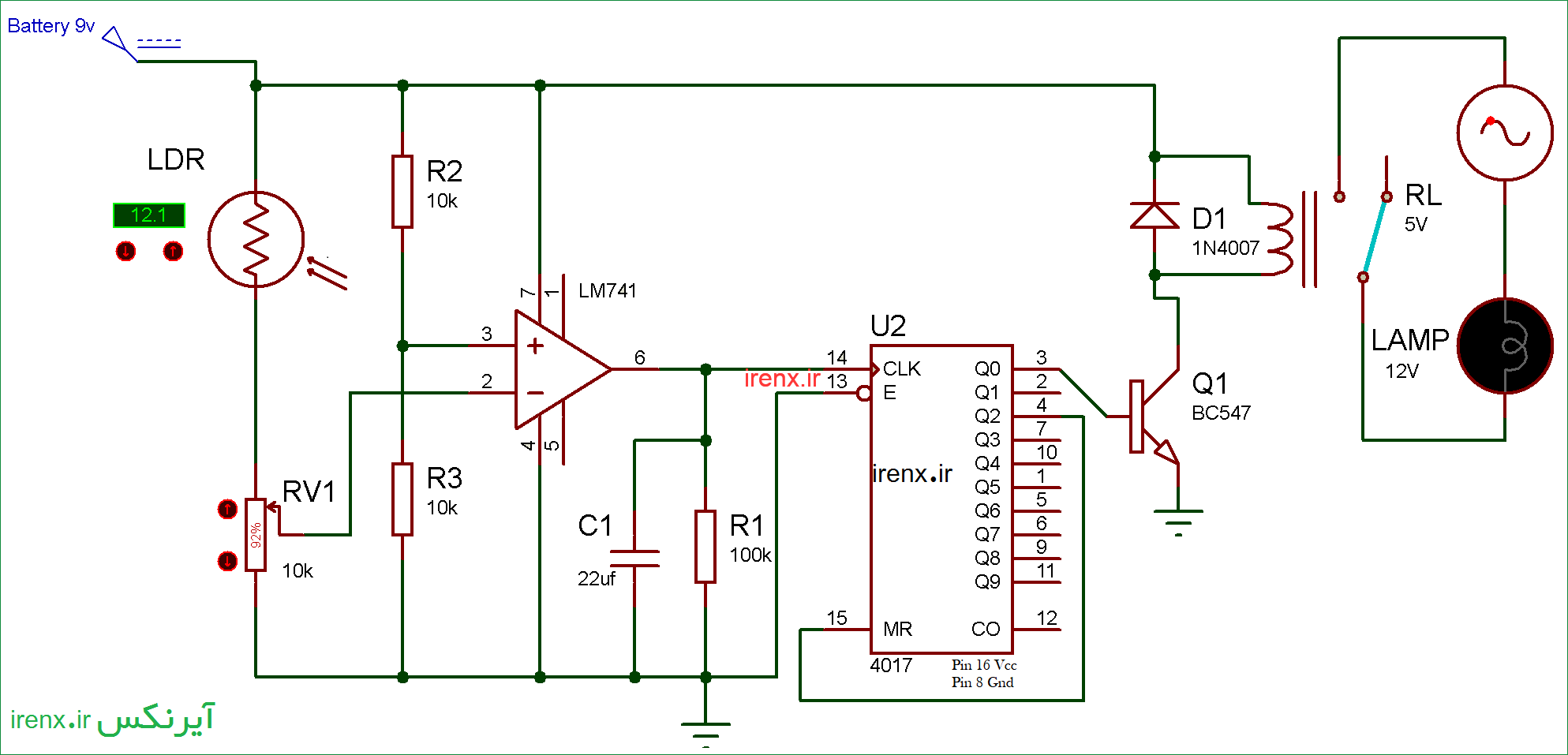
شماتیک مدار پروژه ایجاد سوئیچ نوری
در تصویر زیر شماتیک کامل مدار را میبینید. لیست قطعات مورد نیاز نیز در پایین شماتیک نوشته شده است.

قطعات مورد نیاز پروژه آنالوگ
- IC آپ امپ LM741
- IC Deacae Counter 4017
- ماژول رله 5 ولت
- مقاومت نوری (فتوسل) LDR
- پتانسیومتر 10 کیلو اهم
- مقاومت 10 کیلو اهم
- خازن 22uf
- باتری 9 ولت








سلام. عالی بود. مقالات بصورت ساده و قابل فهم برای همه و با تفصیل جز به جز نگارش شده، واقعا زحمت زیادی پشت همهی این آموزش ها هست. دستتون درد نکنه.
سلام عزیز
خوشحالم که مطالب براتون مفید واقع شده