ساخت اینورتر سینوسی خالص 300 وات

امروزه حتی نمیتوان دنیا را بدون برق تصور کرد. حتی یک قطعی برق ساده نیز آسایش ما را بر هم میزند. همین امر که میدانیم بسیاری از جنبه های مهم زندگی ما به برق بستگی دارد، کافی است تا متقاعد شویم که قطعی برق بسیار مشکل برانگیز است و اینجاست که اینورتر نقش مهمی ایفا میکند. انواع مختلفی از اینورترها مانند اینورترهای موج مربعی، اینورترهای موج سینوسی اصلاح شده و اینورترهای موج سینوسی خالص در بازار موجود هستند. ارزان ترین گزینه ها موج مربعی و موج سینوسی اصلاح شده هستند. تفاوت بین اینورترهای موج سینوسی اصلاح شده و خالص این است که این نوع اینورترها (اصلاح شده) مناسب بارهای القایی مانند موتورها، فن و غیره نیستند. اینجاست که اینورترهای موج سینوسی خالص وارد عمل میشوند. این اینورترها در خط فرکانس یک شکل موج سینوسی خالص را به عنوان خروجی تحویل میدهند به طوریکه بر این بارهای القایی تاثیری نگذارد.
پس در این پروژه، یک اینورتر موج سینوسی ساده با توان 300 وات یا 800 ولت آمپر را میسازیم. بیایید به قطعات موردنیاز این پروژه نگاهی بیندازیم.
قطعات مورد نیاز
- ماژول EGS002 SPWM
- ماسفت های IRF3205 کانال N
- ماسفت 90N03 کانال N
- رگولاتور ولتاژ LM7505
- دیودهای FR207
- ترانزیستور S8050
- فن 12 ولت
- مقاومت های 10 اهمی
- مقاومت های 1 کیلواهمی
- NTCهای 10 کیلواهمی
- مقاومت های پتانسیومتر 10 کیلواهمی
- خازن های 0.1 میکروفاراد
- خازن 2.2 میکروفاراد 650 ولت
- خازن های 10 میکروفاراد
- خازن 2200 میکروفاراد
- ترانسفورمر 9 ولت با توان 400 وات یا بالاتر
- گرماگیر یا هیت سینک
- کانکتور
- سیم
- روکش مس/پرف بورد
- کیت لحیم کاری
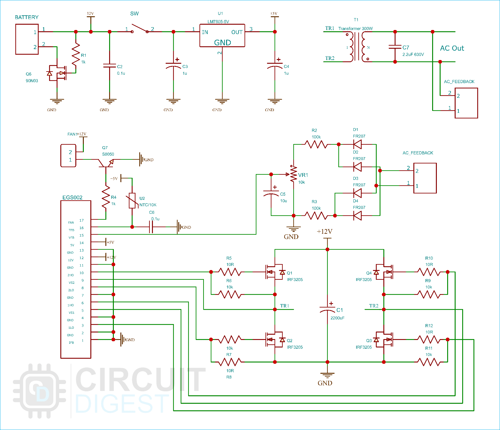
مدار اتصال اینورتر موج سینوسی خالص 300 وات
مداراتصال کامل اینورتر شکل موج سینوسی خالص در تصویر زیر آورده شده است.

حال بیایید به بخش های مختلف این مدار نگاهی بیندازیم.
بخش تغذیه دارای ویژگی حفاظت مدار در برابر پلاریته معکوس است که مبتنی بر یک ماسفت کانال N و یک رگولاتور ولتاژ LM7805 به همراه چند خازن فیلتر ساخته شده است. ورودی باتری به ورودی تغذیه متصل شده و سپس ترمینال مثبت به طور مستقیم به یک سوئیچ پل H متصل است. ترمینال منفی هم برای حفاظت مدار در برابر پلاریته معکوس از طریق یک ماسفت کانال N متصل میشود. رگولاتور ولتاژ LM7805 ولتاژ 5 ولت لازم برای ماژول EGS002 را تولید میکند.

مدار کنترل دما و فن شامل یک NTC ده کیلواهمی برای اندازه گیری دما و یک ترانزیستور NPN برای درایو و راه اندازی فن است. خواندن مقدار دما و کنترل فن توسط خود ماژول EGS002 انجام میگیرد.

درادامه، به مدارکنترل پل H و EGS002 میرسیم. پل H از چهار ماسفت IRF3205 تشکیل شده است. خطوط کنترل ماژول EGS002 از طریق گیت ترانزیستور به ماسفت ها متصل میشوند. ترانسفورمر به نقاط TR1 و TR2 متصل است.

مدار فیدبک شامل یک یکسوساز پل و یک تقسیم کننده ولتاژ است. مقاومت متغیر VR1 به منظور تنظیم ولتاژ خروجی از طریق تنظیم ولتاژ فیدبک استفاده میشود. ولتاژ AC ترانسفورمر به ورودی یکسوساز پل و کاهنده ولتاژ به پایه VFB ماژول EGS002 متصل است. ماژول با توجه به ولتاژ فیدبک و به منظور ثابت نگه داشتن ولتاژ خروجی، Duty Cycle یا چرخه کار SPWM را تنظیم میکند.

ترانسفورمر در نقاط TR1 و TR2 به پل H متصل است. در قسمت ورودی، از یک خازن 2.2 میکروفارادی 650 ولت برای فیلتر هرگونه جز فرکانس بالا از SPWM استفاده میکنیم. سپس خروجی فیلترشده به بار و خط فیدبک ماژول EGS002 متصل میشود.

ساخت و تست مدار اینورتر شکل موج سینوسی خالص
شما میتوانید این پروژه را روی یک پرف بورد ساخته و یا با استفاده از فایل هایی که میتوانید با مراجعه به لینک موجود در انتهای همین مطلب دانلود کنید، یک PCB بسازید. فایل های PDF مربوط به روش انتقال تونر و همچنین فایل های گربر برای ساخت پروژه نیز در این لینک موجود هستند.
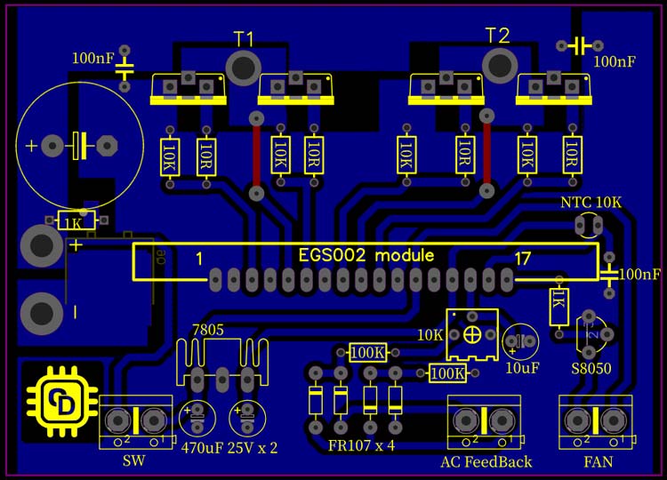
در تصویر زیر لی اوت PCB اینورتر را مشاهده میکنید.

و در تصویر زیر نمای PCV این لی لوت را مشاهده میکنید.

پس از اینکه مدار را با توجه به قطعات و اتصالات مناسب ساختیم، باتری را وصل کرده و سوئیچ را روشن میکنیم. اگر اینورتر پس از چند ثانیه خاموش شده و LED موجود روی ماژول EGS002 سه بار چشمک بزند، یعنی ولتاژ خروجی کالیبره نشده است. خروجی را به یک مولتی متر TrueRMS وصل کرده و تا زمانیکه ولتاژ خروجی به درستی تنظیم نشده است، به تنظیم مقاومت متغیر ادامه میدهیم.

پس از اینکه ولتاژ خروجی تنظیم شد، اینورتر باید بدون هیچ گونه ایرادی کار کند. ماژول EGS002 ولتاژ قطع پایینی دارد. پس اگر ولتاژ خروجی از ولتاژ مینیمم کمتر شود، اینورتر به صورت خودکار و اتوماتیک خاموش میشود. به صورت مشابه، این ماژول میتواند از مدار در برابر جریان و دمای بیش از حد نیز محافظت کند.
حال بیایید به ماژول EGS002 و ویژگی های آن نگاهی بیندازیم.
PCB و قطعات اصلی
در این قسمت PCB ساخته شده و قطعاتی که استفاده کرده ام را مشاهده میکنید. ملاحظه میکنید که این مدار با حداقل قطعات ساخته شده است. برای کاهش افت ولتاژ به دلیل مقاومت رسانا، ورودی را از طریق یک سیم با گیج بالا اعمال میکنیم. خازن الکترولیتی 2200 میکروفارادی نیز به ورودی اضافه شده است. 5 ولت موردنیاز ماژول EGS002 نیز توسط رگولاتور ولتاژ LM7805 و خازن های فیلتر تولید شده است. همانطور که پیش تر اشاره شد، مدار فیدبک AC از یک دیود پل که خود توسط چهار دیود FR207 ساخته شده، یک تقسیم کننده ولتاژ ساخته شده از دومقاومت 100 کیلواهمی و یک پتانسیومتر 10 کیلواهمی و یک خازن فیلتر 10 میکروفارادی تشکیل شده است.

در اینجا مدار پل H را میبینیم که از چهار ماسفت کانال N ساخته شده است. شما همچنین میتوانید از IRF3025 یا هر ترانزیستور سازگار دیگری برای مدار پل H استفاده کنید.

تصویر زیر، لایه پایینی PCB را نشان میدهد. لایه پایینی تنها شامل یک قطعه است و آن هم یک ماسفت کانال N برای حفاظت مدار دربرابر پلاریته معکوس است. خطوط تغذیه و برق را به منظور مدیریت بهتر جریان و محکم شدن به مدار، لحیم میکنیم. برای جلوگیری از اکسیداسیون یا اکسایش نیز، تمامی خطوط دیگر را به PCB خانگی خود لحیم میکنیم.
ماژول EGS002

EGS002 یک بورد درایور است که برای اینورترهای سینوسی تک فاز طراحی شده است. این بورد از ASIC EG8010 به عنوان تراشه کنترلی و از IR2110S به عنوان تراشه درایور ماسفت استفاده میکند. بورد درایور وظایف حفاظت در برابر ولتاژ، جریان و دمای بیش از حد، LED نشانگر هشدار و کنترل فن را یکپارچه کرده و برعهده دارد. میتوانیم با استفاده از سیم های جامپر تنظیمات زیر را پیکربندی کنیم.
فرکانس خروجی 60/50 هرتز ، مد soft start و dead time.
در جدول زیر پایه های ماژول EGS002 توضیح داده شده اند.

پیکربندی جامپرها
همانطور که پیش تر اشاره شد، میتوان EGS002 را با استفاده از سیم های جامپر روی بورد پیکربندی کرد. بیایید نگاهی به آن ها بیندازیم. در جدول زیر عملکرد هر کدام از جامپرها توضیح داده شده است.

LED های نشانگر و کدهای خطا
ماژول EGS002 میتواند از طریق LED های روی بورد خود، کدهای خطای متفاوتی را نشان دهد. در این قسمت کدهای خطا و معانی آن ها را می آموزیم.
- Normal: لامپ LED همیشه روشن است.
- Overcurrent: لامپ LED دوبار چشمک میزند، دو ثانیه خاموش میشود و این چرخه تکرار میشود.
- Overvoltage: لامپ LED سه بار چشمک میزند، دو ثانیه خاموش میشود و این چرخه تکرار میشود.
- Under-voltage: لامپ LED چهاربار چشمک میزند، دو ثانیه خاموش میشود و این چرخه تکرار میشود.
- Over-temperature: لامپ LED پنج بار چشمک میزند، دو ثانیه خاموش میشود و این چرخه تکرار میشود.
عملکرد اینورتر شکل موج سینوسی خالص 300 وات
میتوانید در ویدیو زیر عملکرد اینورتر شکل موج سینوسی خالص را مشاهده کنید. این ویدیو مد soft start اینورتر را نشان میدهد.
در تصویر زیر نمایی از شکل موج خروجی اینورتر را مشاهده میکنید.











بنده با استفاده از 8 ماسفت irf3205 دارم روی ی اینورتر 1 کیلو وات کار میکنم. مدار درسته و کار میکنه و یه چراغ توی خروجی ترانس روشن میشه. از طرفی تغذیه پین فیدبک ماژول رو هم از طریق خروجی ترانس روی مقدار 2.5 ولت تنظیم کردم و هیچ اروری وجود نداره ولی مشکل اینه که مقدار ولتاژ به 220VAC نمیرسه و نهایتا تا مقدار 76VAC میره. از طرفی مقدار پایه های 1LO & 2LO برابر 6 ولت هستش همش و مقدار پایه های 1HO & 2HO برابر 11.7 ولت هست همیشه. ممنون میشم راهنماییم کنین.
من 4 تا از ماسفت ها رو از مدار خارج کردم به توصیه شما ولی همچنان 220 ولت AC رو ندارم. دقیقا همین مدار رو بستم ولی یه ترانس 1 کیلو وات بهش وصل کردم و فعلا 65 ولت AC رو میگیرم. ی چراغ 10 وات هم توی خروجی گذاشتم و روشن میشه و مشکلی نداره
با سلام و احترام
بنده با استفاده از 8 ماسفت irf3205 دارم روی ی اینورتر 1 کیلو وات کار میکنم. مدار درسته و کار میکنه و یه چراغ توی خروجی ترانس روشن میشه. از طرفی تغذیه پین فیدبک ماژول رو هم از طریق خروجی ترانس روی مقدار 2.5 ولت تنظیم کردم و هیچ اروری وجود نداره ولی مشکل اینه که مقدار ولتاژ به 220VAC نمیرسه و نهایتا تا مقدار 76VAC میره. از طرفی مقدار پایه های 1LO & 2LO برابر 6 ولت هستش همش و مقدار پایه های 1HO & 2HO برابر 11.7 ولت هست همیشه. ممنون میشم راهنماییم کنین.
ممنونم که پاسخ دادین. بله درسته مقدار ولتاژَ گیت سورس همه ماسفت ها 6 ولت هستش تقریبا! ولی من دقیقا معادل مدار شما رو بستم ولی با 8 تا ماسفت که هر 2 تا ماسفت با هم موازی شدن! چیکار باید بکنم؟ اگه ولتاژ تغذیه برد رو بذارم 24 ولت(ولتاز ماژول همچنان 12 ولت باشه) چطور؟
چون ترانسی که استفاده میکنم 12 – 0 – 12 هستش و وورودی ترانس با استفاده از 2 سر کناری به برد وصل شده!
علت اصلی، ظرفیت زیاد گیتها پس از موازیکردن ماسفتهاست که باعث میشود درایور نتواند Vgs را بالاتر از 6 ولت ببرد.
برای رفع مشکل، یا از درایور قویتر و خازن بوتاسترپ بزرگتر استفاده کنید یا تعداد ماسفتها را کاهش دهید.
افزایش ولتاژ تغذیه به 24 ولت مؤثر نیست مگر درایور برای آن طراحی شده باشد.
خیلی ممنونم از لطفتون
به نظرتون همین مدار رو اگه 4 تا از ماسفت ها رو جدا کنم از برد، یه اینورتر 300 وات حداقل میشه با خروجی 220 ؟
واسه ترانس 1000 وات سرچ کردم ظاهرا باید از ماسفت بهتری مث irf1405 استفاده کرد و حتی گیت درایور دیگه هم گذاشت واس هر ماسفت؟ بنظرتون درسته؟
بازم ممنونم
با سلام و احترام
بنده با استفاده از 8 ماسفت irf3205 دارم روی ی اینورتر 1 کیلو وات کار میکنم. مدار درسته و کار میکنه و یه چراغ توی خروجی ترانس روشن میشه. از طرفی تغذیه پین فیدبک ماژول رو هم از طریق خروجی ترانس روی مقدار 2.5 ولت تنظیم کردم و هیچ اروری وجود نداره ولی مشکل اینه که مقدار ولتاژ به 220VAC نمیرسه و نهایتا تا مقدار 76VAC میره. از طرفی مقدار پایه های 1LO & 2LO برابر 6 ولت هستش همش و مقدار پایه های 1HO & 2HO برابر 11.7 ولت هست همیشه. ممنون میشم راهنماییم کنین.
ولتاژ پایینترین علتش معمولاً ناکافی بودن ولتاژ باس DC یا روشننشدن کامل MOSFETهاست (Vgs کم).
اول ولتاژ باس و بعد ولتاژ گیتبهسورس هر ماسفت رو اندازه بگیر؛ باید حدود 310V باس و 10–12V برای Vgs باشه.
سلام و وقت بخیر
من قسمت دانلود رو نمیتونم آخه پیدا کنم
امکان داره راهنماییم کنین
ممنون میشم
سلام عزیز
چه چیزی را میخواهید دانلود کنید؟
سلام
یک نظر چند روز پیش گذاشتم در مورد اینورتر 300 وات و ابهاماتی که دارد انتظار این است که آنرا پخش و به آن جواب دهید که حداقل خودم متوجه بشوم که اشتباه شاید از من است حتی به طور خصوصی هم جواب میدادید کافی بود ولی آنرا حذف کردید و اگر احتیاج به اصلاحی داشت انجام ندادید
با من که مشتری شما هستم و تا به حای چندین آموزش خریداری کرده ام برخورد درستی نداشتید.
ممنون
سلام عزیز
کامنت شما حذف نمیشود فقط به دلیل مشغله امکان پاسخگویی به همه کامنت ها نیست بیشتر ارتباط کاربران با یکدیگر انجام میشود چه در نظرات سایت و چه در انجمن سایت. پشتیبانی دوره ها در تیکت ها در پنل کاربری در زمینه مسائل موجود در دوره ها توسط بنده انجام میشود.
سلام
به نظر میرسد اشکالات و تفاوتهای بین نقشه مدار با PCB وجود دارد
ترانزیستور 90N03 در مدار هست ولی در pcb از قلم افتاده است و خازن های 100 نانوفارادی در در قسمت بالای pcb هست ولی در نقشه مدار نیست و همچنین دو عدد خازن متصل به پایه های آی سی 7805 در نقشه مدار 1 میکروفاراد ذکر شده ولی در pcb با مقدار 470 میکروفاراد قید شده
و مورد دیگر که مهم است اینست که جهت 2 عدد دیودهای پایینی قسمت فیدبک به نظر باید جابجا شوند تا عمل یکسوساز ولتاژ 220 ولت تولیدی انجام شود
ممنون میشم اگر موردی از موارد بالا اصلاح و توضیحی لازم دارد بفرمایید
ممنون
جالب بود نظر اول من مشاهده نمیشد ولی با ارسال نظر دوم , قبلی هم ظاهر شد
ولی جوابی داده نشده بود
سلام
روز بخیر
ضمن تشکر از مجموعه عالی شما, متاسفانه PCB این مدار را برای دانلود نتوانستم پیدا کنم
لطفا راهنمایی بفرمایید
با احترام
درود استاد گرامی چگونه میشه PCB این پروژه را تهیه نمود ؟
در صورت امکان لطفا بفرمایید با سپاس فراوان حبیبی
سلام. منظور از ترانس ۴۰۰ وات چیه؟ یعنی ۲۲۰ به ۹ ولت چند آمپری میشه؟
سلام در این مدار اینورتر مشکلی برای مصرف کننده ها پیش نمیاد؟
حتی اگه مصرف کننده حساس باشه ؟