جبران فرکانس آپ امپ و دلیل اهمیت آن در مدار Op-amp

آمپلی فایر های عملیاتی یا Op Amp به عنوان اسب بارکش طراحی های آنالوگ الکترونیکی در نظر گرفته می شوند. از دوران رایانه های آنالوگ، از آپ امپ برای عملیات ریاضی با ولتاژهای آنالوگ استفاده می شود از این رو نام آن آمپلی فایر عملیاتی است. تا زمانی Op Amp ها به طور گسترده ای برای مقایسه ولتاژ، تمایز، یکپارچه سازی، جمع بندی و بسیاری موارد دیگر مورد استفاده قرار می گیرد. نیازی به گفتن نیست که مدار های آمپلی فایر عملیاتی برای اهداف مختلف بسیار راحت هستند اما محدودیت هایی دارند که اغلب منجر به پیچیدگی می شود.
چالش اصلی بهبود پایداری یک آپ آمپ عملیاتی در پهنای باند گسترده ای از برنامه های کاربردی است. راه حل جبران آمپلی فایر از نظر پاسخ فرکانس، با استفاده از یک مدار جبران فرکانس در سراسر آمپلی فایر عملیاتی است. پایداری یک آمپلی فایر وابستگی زیادی به پارامتر های مختلف دارد. در این مقاله میخواهیم اهمیت جبران فرکانس و نحوه استفاده از آن را در طراحی های خود زا یاد بگیریم.
مبانی آپ امپ
قبل از اینکه مستقیماً وارد برنامه قبلی آمپلی فایر های عملیاتی و نحوه تثبیت آمپلی فایر با استفاده از تکنیک جبران فرکانس شویم، بیایید چند نکته اساسی در مورد آمپلی فایر عملیاتی را بررسی کنیم.
یک آمپلی فایر را می توان به عنوان پیکربندی حلقه باز یا پیکربندی حلقه بسته پیکربندی کرد. در یک پیکربندی حلقه باز، هیچ مدار بازخوردی با آن مرتبط نیست. اما در یک پیکربندی حلقه بسته، آمپلی فایر برای کارکرد صحیح به بازخورد نیاز دارد. عملیاتی می تواند بازخورد منفی یا بازخورد مثبت داشته باشد. اگر آنالوگ شبکه بازخورد در پایانه مثبت آپ امپ وجود داشته باشد، به آن بازخورد مثبت می گویند. در غیر این صورت، آمپلی فایر های بازخورد منفی مدار بازخورد را از طریق پایانه منفی متصل می کنند.
چرا در آپ امپ به جبران فرکانس نیاز داریم؟
بیایید مدار آمپلی فایر زیر را مشاهده کنیم. این یک بازخورد منفی ساده است که مدار برگشت آمیز را معکوس نمی کند. مدار به عنوان پیکربندی پیروی یکپارچه سازی متصل می شود.

مدار فوق در الکترونیک بسیار رایج است. همانطور که همه ما می دانیم، آمپلی فایرها دارای امپدانس ورودی بسیار بالایی در ورودی هستند و می توانند جریان معقولی را در خارج از خروجی تأمین کنند. بنابراین، می توان آمپلی فایر های عملیاتی را با استفاده از سیگنال های کم هدایت کرد و بارهای جریان بالاتر را هدایت کرد.
اما حداکثر جریانی که آپ امپ می تواند ارائه دهد تا بتواند بار را به صورت ایمن هدایت کند چقدر است؟ مدار فوق برای هدایت بارهای مقاومتی خالص (بار مقاومتی ایده آل) به اندازه کافی خوب است، اما اگر ما یک بار خازنی را از طریق خروجی وصل کنیم، عملکرد آمپلی فایر ناپایدار خواهد شد و بر اساس مقدار خازن بار در بدترین حالت ممکن، آپ امپ حتی شروع به نوسان می کند.
بیایید بررسی کنیم که چرا هنگامی که بار خازنی از طریق خروجی متصل می شود، آپ امپ ناپایدار می شود. مدار فوق را می توان به عنوان یک فرمول ساده توصیف کرد
Acl= A / 1+Aß
Acl بهره حلقه بسته است. A افزایش حلقه باز آمپلی فایر است. عامل بازخورد است. این بدان معناست که میزان خروجی به ورودی آمپلی فایر برمی گردد. از آنجا که آمپلی فایر، تقویت کننده بهره واحد است، ضریب بازخورد 1 است، بنابراین تمام خروجی ها را می توان بازگشت به ورودی دانست.
برای توضیح Aß، بیایید آمپلی فایر بازخورد منفی را از منظر دیگری ترسیم کنیم.

تصویر بالا نمایشی از فرمول و مدار آمپلی بازخورد منفی است. این دقیقاً با آمپلی فایر منفی سنتی که قبلاً گفته شد یکسان است. هر دو ورودی AC را در پایانه مثبت به اشتراک می گذارند و هر دو بازخورد یکسانی در پایانه منفی دارند. چرخه اتصال جمع است و دارای دو ورودی است، یکی از سیگنال ورودی و دیگری از مدار بازخورد. خوب، وقتی آمپلی فایر در حالت بازخورد منفی کار می کند، ولتاژ خروجی کامل آمپلی فایر از طریق خط بازخورد به نقطه اتصال جمع می رود. در نقطه جمع، ولتاژ بازخورد و ولتاژ ورودی به هم اضافه می شوند و دوباره وارد ورودی آمپلی فایر می شوند.
تصویر به دو مرحله بهره تقسیم می شود. در مرحله اول، این یک مدار حلقه بسته کامل را نشان می دهد، زیرا این یک شبکه حلقه بسته است و همچنین مدار حلقه باز آپ امپ است، زیرا آپ امپ که A نشان می دهد یک مدار باز مستقل است، بازخورد به طور مستقیم متصل نیست.
خروجی اتصال جمع با افزایش حلقه باز آپ امپ تقویت می شود. بنابراین، اگر این چیز کامل، به عنوان یک فرمول ریاضی نشان داده شود، خروجی از محل اتصال جمع به این صورت می شود :
Vin - Voutß بنابراین خروجی آمپلی فایر خواهد بود : Vout = بهره حلقه باز x (Vin - Voutß) یا Vout = A(Vin - Voutß) Vout = AVin - VoutAß Vout + VoutAß= AVin Vout (1+Aß) = AVin Vout/Vin = A/(1+Aβ)
مشکل بی ثباتی در آپ امپ
بنابراین، مدار فوق که به عنوان آمپلی فایر بازخورد منفی نشان داده می شود، دارای عملکرد انتقال A / 1+Aβ است که A عامل افزایش حلقه است. اگر در هر شرایطی،1 + Aß برابر با صفر شود، آمپلی فایر حلقه بسته را افزایش می دهد یا عملکرد انتقال به بی نهایت تبدیل می شود. اما افزایش حلقه بسته محدود است زیرا منبع تغذیه ای که از طریق واحد آمپلی فایر متصل است، محدود است بنابراین آمپلی فایر ناپایدار خواهد شد.
اکنون، برای یک آمپلی فایر بازخورد منفی، تغییر فاز ورودی و خروجی 180 درجه است. هنگامی که یک بار خازنی از طریق آمپلی فایر متصل می شود، می تواند با افزودن یک قطب اضافی در سراسر خروجی آپ امپ و در نتیجه تبدیل بازخورد منفی به مثبت، فاز را تغییر دهد. افزایش حلقه در تغییر فاز 180 درجه 1 می شود و باعث بی ثباتی می شود.
همچنین پیشنهاد میکنم مقاله ساخت آمپلی فایر صوتی 10 وات با آپ امپ LF351 را مشاهده کنید.
بی ثباتی آمپلی فایر حاشیه فاز ضعیف و سرعت کاهشی مانع شده را فراهم می کند که منجر به یک رفتار غیر طبیعی در خروجی آمپر می شود. هنگام تغییر حالت خروجی، خروجی نوسان می کند و اثر حلقه زنی ایجاد می کند. از آنجا که در عمل هیچ بار ایده آلی وجود ندارد، بارهای مقاومتی در حالت ایده آل مقاومت نمی کنند حتی مدارهایی که کاملاً ساخته شده اند نیز از ظرفیت و همچنین القایی زیادی برخوردار هستند. نتیجه، پاسخ فاز ضعیف در فرکانس بالا و بی ثباتی است.
حل بی ثباتی آپ امپ
راه حل یک راه ساده ای نیست. برای فهمیدن مشکل یا بررسی پایدار بودن یا نبودن آمپلی فایر، باید فاز آمپلی فایر را در افزایش حلقه واحد کشف کنید. راه حل، ارائه جبران فرکانس به آپ امپ است. این یک روش مفید برای غلبه بر ناپایداری آمپر و همچنین بهبود پاسخ گام مدار است.
انواع جبران فرکانس آپ امپ
انواع مختلفی از تکنیک های جبران فرکانس در الکترونیک وجود دارد. با این حال، همه تکنیک ها به دو نوع اساسی روش جبران طبقه بندی می شوند. مورد اول جبران خسارت خارجی در سرتاسر آپ امپ و دیگری روش جبران داخلی است.
جبران فرکانس خارجی در آپ امپ
تکنیک های جبران خسارات خارجی بسته به نوع کاربرد، نوع آمپلی فایر مورد استفاده و موارد دیگر متفاوت است. ساده ترین راه استفاده از تکنیک جبران حلقه خروجی یا حلقه جبران درونی است.
تکنیک جبران حلقه خروجی از یک مقاومت ساده برای جداسازی بار خازنی با آپ امپ، کاهش بارگذاری خازنی آپ امپ است. مقاومت به طور معمول از 1050 اهم متغیر است اما افزایش مقاومت جدا شده بر پهنای باند آپ امپ اثر می گذارد. پهنای باند آپ امپ به شدت کاهش می یابد و به مقدار بسیار کمی می رسد. یکی از روشهای محبوب خارج از روش های جبران فرکانس حلقه، استفاده از تکنیک جبران قطب غالب است.
1. جبران قطب غالب
این روش از یک شبکه ساده RC استفاده می کند که از طریق خروجی مدار آمپلی فایر عملیاتی متصل است. یک نمونه مدار جبران قطب غالب در زیر نشان داده شده است.

این برای غلبه بر مسئله بی ثباتی عالی است. شبکه RC قطبی در وحدت یا 0dB بهره ایجاد می کند که بر دیگر قطب های فرکانس بالا تأثیر می گذارد یا آنها را لغو می کند. عملکرد انتقال پیکربندی قطب غالب –

در جایی که، A (عملکرد) تابع انتقال جبران نشده است، A بهره حلقه باز است، ώ1، ώ2 و ώ3 فرکانس هایی هستند که بهره به ترتیب در 20dB، 40dB، 60dB افت آرام تدریجی پیدا می کنند. نمودار Bode در زیر نشان می دهد چه اتفاقی می افتد اگر تکنیک جبران قطب غالب به خروجی آپ امپ اضافه شود، جایی که fd فرکانس قطب غالب است.

2. جبران میلر
یکی دیگر از تکنیک های جبران موثر، روش جبران میلر است و این یک روش جبران حلقه ای است که در آن از یک خازن ساده با مقاومت با عایق بار یا بدون آن استفاده می شود (مقاومت Nulling). این بدان معناست که یک خازن در حلقه بازخورد متصل شده است تا پاسخ فرکانس آمپر را جبران کند.
مدار جبران میلر در زیر نشان داده شده است. در این روش، یک خازن با یک مقاومت از طریق خروجی به بازخورد متصل می شود.

مدار یک آمپلی فایر بازخورد منفی ساده با بهره معکوس وابسته به R1 و R2 است. R3 مقاومت خالی است و CL بار خازنی موجود در خروجی آمپر است. CF خازن بازخورد است که برای اهداف جبرانی استفاده می شود. مقدار خازن و مقاومت به نوع مراحل آمپلی فایر، جبران قطب و بار خازنی بستگی دارد.
تکنیک جبران فرکانس داخلی
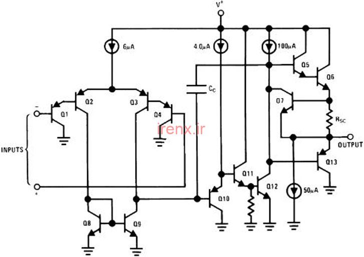
آمپلی فایر های عملیاتی مدرن دارای تکنیک جبران داخلی هستند. در روش جبران داخلی، یک خازن بازخورد کوچک در داخل آی سی آپ امپ بین مراحل دوم ترانزیستور امیتر مشترک متصل است. به عنوان مثال، تصویر زیر نمودار داخلی محبوب آپ امپ LM358 است.

خازن Cc به Q5 و Q10 متصل است. این خازن جبران خسارت (سی سی) است. این خازن جبران کننده ثبات آمپلی فایر را بهبود می بخشد و همچنین از اثر نوسان و زنگ زدن در سراسر خروجی جلوگیری می کند.
جبران فرکانس آپ امپ – شبیه سازی عملی
برای درک عملی تر جبران فرکانس، سعی کنید آن را با در نظر گرفتن مدار زیر شبیه سازی کنید –

مدار یک آمپلی فایر بازخورد منفی ساده با استفاده از LM393 است. این آپ امپ هیچگونه خازن جبرانی داخلی ندارد. ما مدار را در Pspice با بار خازنی 100pF شبیه سازی کرده و نحوه عملکرد آن را در عملکرد فرکانس پایین و بالا بررسی خواهیم کرد.
برای بررسی این موضوع، باید حلقه باز و حاشیه فاز مدار را تجزیه و تحلیل کنید. اما برای pspice کمی مشکل است زیرا شبیه سازی مدار دقیق، همانطور که در بالا نشان داده شده، نشان دهنده افزایش حلقه بسته آن است. بنابراین باید ملاحظات ویژه ای در نظر گرفته شود. مرحله تبدیل مدار فوق برای شبیه سازی افزایش حلقه باز (افزایش در مقابل فاز) در pspice در زیر آورده شده است ،
- ورودی برای به دست آوردن پاسخ بازخورد پایه گذاری می شود. ورودی حلقه بسته برای خروج نادیده گرفته می شود.
- ورودی معکوس به دو قسمت تقسیم می شود. یکی تقسیم ولتاژ و دیگری پایانه منفی آپ امپ .
- دو قسمت برای ایجاد دو گره جداگانه و اهداف شناسایی در مرحله شبیه سازی تغییر نام داده اند. بخش تقسیم ولتاژ به عنوان بازخورد و پایانه منفی به عنوان ورودی Inv تغییر نام می یابد. (ورودی معکوس).
- این دو گره خراب با منبع ولتاژ 0 ولت DC متصل می شوند. این کار به این دلیل انجام می شود که از اصطلاح ولتاژ DC، هر دو گره ولتاژ یکسانی دارند که برای تأمین نیاز به نقطه کار جریان برای مدار ضروری است.
- افزودن منبع ولتاژ با 1 ولت محرک AC. این باعث می شود که اختلاف ولتاژ دو گره منفرد هنگام تحلیل ACبرابر با 1 شود. در این مورد یک چیز ضروری است، این که نسبت بازخورد و ورودی معکوس به افزایش حلقه باز مدارها وابسته باشد.
پس از انجام مراحل فوق، مدار به این شکل است

مدار با استفاده از ریل 15 ولت / منبع تغذیه می شود. بیایید مدار را شبیه سازی کنیم و نمودار bode خروجی آن را بررسی کنیم.

از آنجا که مدار فاقد جبران فرکانس است، همانطور که انتظار می رود شبیه سازی افزایش زیاد در فرکانس پایین و کم شدن در فرکانس بالا را نشان می دهد. همچنین، حاشیه فاز بسیار ضعیفی را نشان می دهد. بیایید ببینیم که مرحله افزایش 0dB چیست.

همانطور که می بینید حتی در بهره 0dB یا کراس اوور بهره واحد، آپ امپ 6 درجه تغییر فاز را فقط با بار خازنی 100pF فراهم می کند.
حالا بیایید مدار را با اضافه کردن یک مقاومت و خازن برای جبران فرکانس بداهه کنیم تا جبران میلر را از طریق آپ امپ ایجاد کنیم و نتیجه را تجزیه و تحلیل کنیم. یک مقاومت نول 50 اهم از طریق stability و خروجی با یک خازن جبران کننده 100pF قرار می گیرد.

شبیه سازی انجام شده است و منحنی مانند زیر است ،

منحنی فاز اکنون بسیار بهتر شده است. تغییر فاز در افزایش 0dB تقریباً 45.5 درجه است. پایداری آمپلی فایر با استفاده از روش جبران فرکانس بسیار افزایش می یابد. بنابراین، ثابت شده است که روش جبران فرکانس برای پایداری بهتر آپ امپ بسیار توصیه می شود. اما پهنای باند کاهش می یابد.

اکنون ما اهمیت جبران فرکانس آپ امپ و نحوه استفاده از آن را در طراحی آپ امپ خود برای جلوگیری از مشکلات بی ثباتی درک کرده ایم. امیدوارم از خواندن این آموزش لذت برده باشید و چیز مفیدی یاد گرفته باشید. اگر سواالی دارید آن ها را در بخش های گفتگوی ما یا بخش نظرات زیر قرار دهید.










سلام شبیه سازی چه نوعی هست؟ و اینکه کدوم فاکتور ها تریس میگیریم؟
سلام لطف می کنید بگید این مدار جبران فرکانس را در شبیه ساز Pspice چطوری run گرفتید؟
برای من اصلا نتیجه شما را نمایش نمیده!!!!
سلام..اون بالا روی دکمه ی ران کلیک کنید.