ترانزیستور PNP چیست؟ معرفی ترانزیستور PNP به زبان ساده

اولین ترانزیستور اتصال دو قطبی در سال 1947 در آزمایشگاه های بل اختراع شد. BJT یک دستگاه سه پایه با کلکتور (C)، بیس (B) و امیتر (E) است. شناسایی پایه های ترانزیستور به دیاگرام پین یک قسمت BJT خاص نیاز دارد که در دیتاشیت موجود خواهد بود. دو نوع ترانزیستور BJT وجود دارد: NPN و PNP. در این آموزش در مورد ترانزیستور های PNP صحبت خواهیم کرد. بیایید دو نمونه از ترانزیستور های PNP را در نظر بگیریم:2N3906 و PN2907A، که در تصاویر بالا نشان داده شده است.
پیشنهاد میکنم قبل از خواندن این مطلب، نگاهی به مقاله ترانزیستور چیست بیاندازید. همچنین مقاله ترانزیستور NPN را نیز بخوانید.
بر اساس فرآیند ساخت، پیکربندی پین ممکن است تغییر کند و این جزئیات در دیتاشیت مربوط به ترانزیستور موجود است. اکثر ترانزیستور های PNP از پیکربندی بالای پین برخوردار هستند. همانطور که میزان قدرت ترانزیستور افزایش می یابد، لازم است که گرماگیر لازم به بدنه ترانزیستور متصل شود. یک ترانزیستور بی طرف یا ترانزیستور بدون ولتاژ اعمال شده در پایه ها مانند دو دیود است که پشت به پشت بهم متصل شده اند و در شکل زیر نشان داده شده است. مهمترین کاربرد ترانزیستور PNP سوئیچینگ جانبی زیاد و تقویت کننده ترکیبی کلاس B است.

دیود D1 خاصیت هدایت معکوس بر اساس هدایت دیود D2 دارد. وقتی جریانی از دیود D2 از امیتر به بیس جریان می یابد ، دیود D1 جریان را حس می کند و به یک جریان متناسب اجازه داده می شود تا در جهت معکوس از پایه امیتر به پایه کلکتور جریان یابد در صورتی که ولتاژ زمین در پایه کلکتور اعمال شود. ثابت متناسب بهره (β) است.
کار با ترانزیستور های PNP
همانطور که در بالا گفته شد، ترانزیستور یک دستگاه کنترل کننده جریان است که دارای دو لایه تخلیه با ولتاژ سد خاص است که برای انتشار لایه تخلیه مورد نیاز است. ولتاژ سد برای ترانزیستور سیلیکون 0.7 ولت در 25 درجه سانتیگراد و 0.3 ولت در 25 درجه سانتیگراد برای ترانزیستور ژرمانیم است. نوع رایج ترانزیستور مورد استفاده سیلیکون است زیرا بعد از اکسیژن فراوان ترین عنصر روی زمین است.
عملکرد داخلی:
ساخت ترانزیستور pnp به این صورت است که کلکتور و امیتر از مواد نوع p و بیس از نوع n است. ناحیه امیتر در مقایسه با ناحیه کلکتور به شدت تحت ناخالصی قرار می گیرد. این سه ناحیه دو اتصال را تشکیل می دهند. آن ها اتصال کلکتور-بیس (CB) و اتصال بیس-امیتر (BE)هستند.
هنگامی که یک VBE ولتاژ منفی در سرتاسر اتصال بیس-امیتر اعمال می شود و از 0V کاهش می یابد، الکترون ها و حفره ها در منطقه تخلیه شروع به جمع شدن می کنند. هنگامی که ولتاژ بیشتر از 0.7 ولت کاهش می یابد، به ولتاژ سد رسیده و انتشار رخ می دهد. از این رو، الکترون ها به سمت پایه مثبت جریان می یابند و جریان های جاری شده در بیس (IB) مخالف جریان الکترون است. علاوه بر این، جریان از امیتر به کلکتور شروع به جریان می کند، به شرطی که ولتاژ VCE در پایه کلکتور اعمال شود. ترانزیستور PNP می تواند به عنوان یک سوئیچ و یک تقویت کننده عمل کند.
ناحیه عملکرد در مقابل نحوه عملکرد:
- ناحیه فعال، IC = β × IB– عملکرد تقویت کننده
- ناحیه اشباع، IC = جریان اشباع – عملکرد سوئیچ (کاملاً روشن)
- ناحیه قطع، IC = 0 – عملکرد سوئیچ (کاملاً خاموش)
ترانزیستور PNP به عنوان سوئیچ
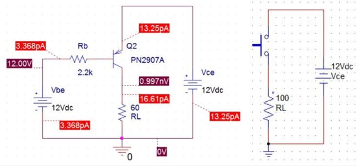
کاربرد ترانزیستور PNP به این صوزت است که به عنوان یک سوئیچ جانبی بالا کار می کند. برای توضیح با یک مدل PSPICE، ترانزیستور PN2907A انتخاب شده است. اولین نکته مهمی که باید به خاطر داشته باشید استفاده از مقاومت محدود کننده جریان در بیس است. جریان های بیس بالاتر به یک BJT آسیب می رساند. باتوجه به دیتاشیت حداکثر جریان کلکتور پیوسته -600mA است و بهره مربوطه (hFE یا β) در دیتاشیت به عنوان شرایط آزمایش داده می شود. ولتاژ های اشباع مربوطه و جریان های بیس نیز موجود است.

مراحل انتخاب مولفه ها:
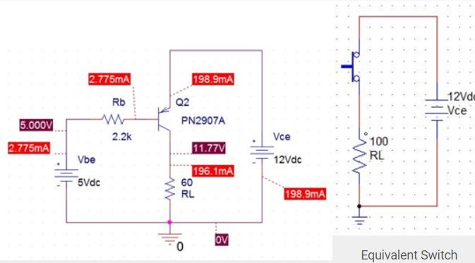
- جريان کلکتور مصرفي توسط بار خود را پيدا كنيد. در این حالت 200mA (ال ای دی های موازی یا بار) و مقاومت برابر 60 اهم خواهد بود.
- برای اینکه ترانزیستور در شرایط اشباع قرار بگیرد، باید جریان کافی از بیس عبور کند تا ترانزیستور کاملاً روشن باشد. محاسبه جریان بیس و مقاومت متناظر برای استفاده بصورت زیر است:

برای اشباع کامل، جریان بیس به 2.5 میلی آمپر نزدیک می شود (خیلی زیاد یا خیلی کم نیست). بنابراین در زیر، مدار با بیس 12 ولت همان مدار خروجی با توجه به زمینی است که در آن سوئیچ حالت خاموش است.

از نظر تئوری کلید کاملاً باز است اما عملاً می توان جریان جاری نشتی را مشاهده کرد. این جریان بسیار ناچیز است زیرا آنها در pA یا nA هستند. برای درک بهتر کنترل جریان، در ترانزیستور می توان یک مقاومت متغیر در کلکتور (C) و امیتر (E) در نظر گرفت که مقاومت آن بر اساس جریان عبوری از بیس متفاوت است (B).
در ابتدا وقتی هیچ جریانی از بیس عبور نمیکند، مقاومت در برابر CE بسیار زیاد است و هیچ جریانی از آن عبور نمی کند. وقتی ولتاژ 0.7 ولت یا بالاتر از آن در پایه بیس اعمال می شود، اتصال BE پراکنده می شود و باعث انتشار اتصال CB می شود. اکنون جریان از امیتر به کلکتور متناسب با بهره و جریان جاری از امیتر به بیس جریان دارد.

حال بیایید ببینیم چگونه می توان با کنترل جریان بیس جریان خروجی را کنترل کرد. ثابت کنید IC = 100mA علی رغم اینکه 200mA بار است، بهره مربوط به دیتاشیت چیزی بین 100 و 300 است و از همان فرمول فوق برخوردار است.

تغییر مقدار عملی از مقدار محاسبه شده به دلیل افت ولتاژ در ترانزیستور و بار مقاومتی است که استفاده می شود. همچنین، ما از مقدار مقاومت استاندارد 13kOhm به جای 12.5kOhm در پایه بیس استفاده کرده ایم.

ترانزیستور PNP به عنوان تقویت کننده
تقویت یعنی تبدیل سیگنال ضعیف به فرم قابل استفاده است. روند تقویت در بسیاری از کاربرد ها مانند سیگنال های بی سیم منتقل شده، سیگنال های دریافت شده بی سیم، پخش کننده های Mp3، تلفن های همراه و… یک گام مهم بوده است. ترانزیستور می تواند توان، ولتاژ و جریان را در تنظیمات مختلف تقویت کند.
برخی از تنظیمات مورد استفاده در مدار های تقویت کننده ترانزیستور عبارتند از:
- تقویت کننده امیتر مشترک
- تقویت کننده کلکتور مشترک
- تقویت کننده بیس مشترک
از انواع فوق نوع امیتر مشترک، پیکربندی محبوبی است و بیشتر مورد استفاده قرار می گیرد. این عملکرد در ناحیه فعال رخ می دهد، مدار تقویت کننده امیتر مشترک یک مرحله ای نمونه ای از آن است. یک نقطه بایاس ثابت و یک افزایش پایدار AC در طراحی یک تقویت کننده مهم است. هنگامی که فقط از یک ترانزیستور استفاده می شود، نام تقویت کننده تک مرحله ای است.

در بالا تقویت کننده تک مرحله ای وجود دارد که در آن یک سیگنال ضعیف اعمال شده در پایه بیس به β برابر سیگنال واقعی در پایه کلکتور تبدیل می شود.

بخش هدف ترانزیستور های PNP
CIN خازن کوپلینگ است که سیگنال ورودی را به پایه ترانزیستور متصل می کند. بنابراین این خازن منبع را از ترانزیستور جدا می کند و اجازه می دهد فقط سیگنال ac از آن عبور کند. CE خازن بای پس است که به عنوان مسیر مقاومت کم برای سیگنال تقویت شده عمل می کند. COUT خازن کوپلینگ است که سیگنال خروجی از کلکتور ترانزیستور را جفت می کند. بنابراین این خازن خروجی از ترانزیستور را جدا می کند و اجازه می دهد فقط سیگنال ac از آن عبور کند. R2 و RE ثبات تقویت کننده را فراهم می کند در حالی که R1 و R2 با هم عملکرد پایداری را در نقطه بایاس DC تضمین می کنند.
عملکرد:
در مورد ترانزیستور PNP، کلمه مشترک نشان دهنده منبع منفی است. از این رو، در مقایسه با کلکتور، امیتر منفی خواهد بود. مدار برای هر بازه زمانی بلافاصله عمل می کند. به راحتی می توان فهمید، ولتاژ AC در پایه بیس باعث افزایش جریان های جاری از طریق مقاومت امیتر می شود.
بنابراین، این افزایش جریان امیتر جریان کلکتور را برای عبور از ترانزیستور افزایش می دهد که باعث کاهش ولتاژ کلکتور امیتر VCE می شود. به طور مشابه وقتی ورودی ولتاژ AC به طور نمایی کاهش می یابد، ولتاژ VCE به دلیل کاهش جریان امیتر شروع به افزایش می کند. تمام این تغییرات ولتاژ بلافاصله در خروجی منعکس می شوند که معکوس شکل موج ورودی خواهد بود، اما آن را تقویت می کند.
| مشخصات | بیس مشترک | امیتر مشترک | کلکتور مشترک |
| بهره ولتاژ | زیاد | معمولی | کم |
| بهره جریان | کم | معمولی | زیاد |
| بهره توان | کم | خیلی زیاد | معمولی |
بر اساس جدول فوق، می توان از پیکربندی مربوطه استفاده کرد.










درود
در مورد عملکرد مدار آخر ؛
توجه داشته باشید که
ترانزیستورPNP است پس:
با دادن ولتاژ به بیس باکاهش جریان در امیتر/ کلکتور و افزایش ولتاژ در همان کانال مواجه ایم
ممنون میشوم که به پست قبلی نیز پاسخ بدهید
درود
در قسمت (ترانزیستورPNPبعنوان سوئیچ)
که از ترانزیستور PN2907A استفاده شده
در مدار اول
سوئیچ خاموش است و لذا Vbe= 5V بایست باشد ونه ۱۲ ولت!
در مدار دوم و سوم که سوئیچ بسته است ولتاژ بیس_امیتر بایست بمراتب کمتر از ۵ولت باشد
ویژگی های: PN2907A
مشخصات کلی
نوع نصب : DIP
Package : TO-92
نوع : تجاری
نوع عملکرد(Function Type) : ترانزیستور Bipolar نوع Silicon
عملکرد دینامیکی
پهنای باند ترانزیستور(MHz) : 200
مشخصات اصلی ترانزیستور
نوع ترانزیستور : PNP
حداکثر Ic (آمپر) : 0.8
حداکثر توان مصرفی ( وات ) : 0.625
حداکثر ولتاژ VCEO به ( ولت ) : 60
حداکثر VCBO به( ولت ) : 60
حداقل Hfe : 100
حداکثر VEBO به ( ولت ) : 5